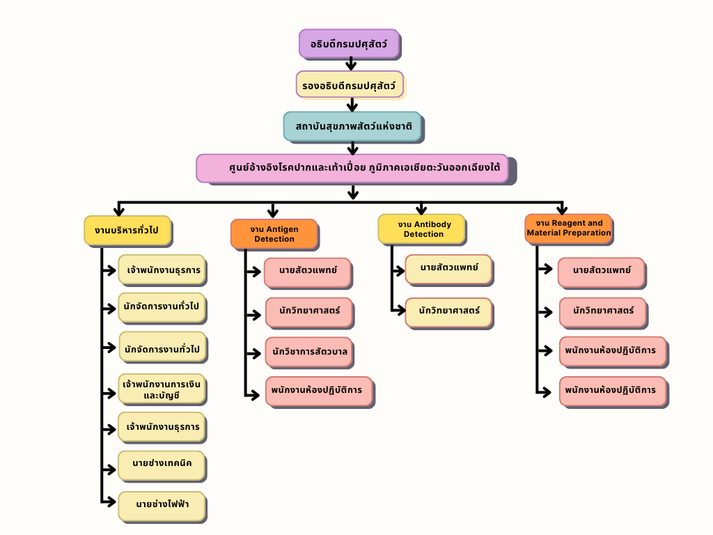
khorngsrang1