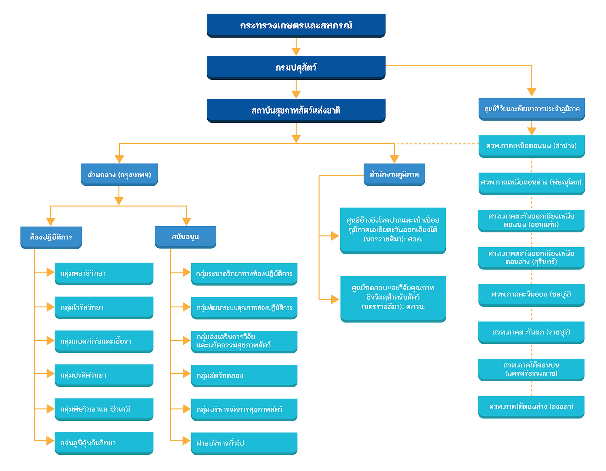
organization thai